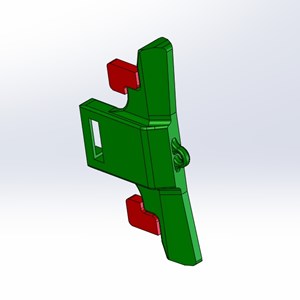
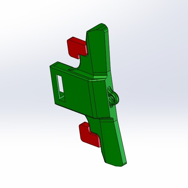
TOPLOK/TAW40 X 600-1 C/W SHROUD, BOSS, PIN, BLOCK
136139-00
- Tilgængelighed:
-
Hartland Nej Cambridge Nej Blackfalds Nej Lawrenceburg Nej Total Nej
Parts List
136139-00
| Hartland | Nej |
| Cambridge | Nej |
| Blackfalds | Nej |
| Lawrenceburg | Nej |
| Total | Nej |
Parts List