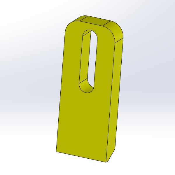
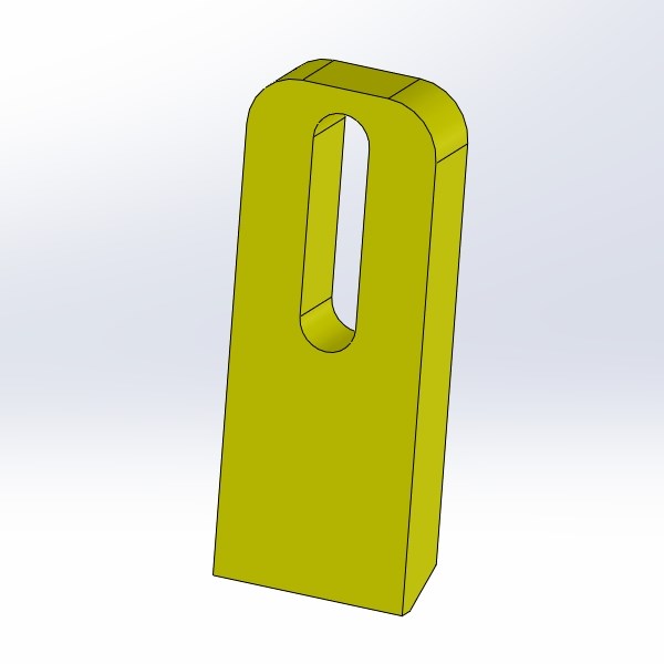
SCRAPPER KNIFE PL, 1 100

474742-00

Saatavuus:
Hartland Ei
Cambridge Ei
Blackfalds Ei
Lawrenceburg Ei
Total Ei

Parts List