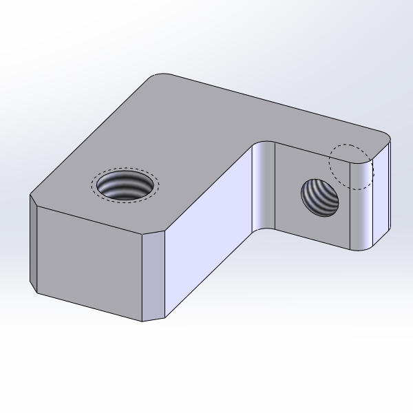
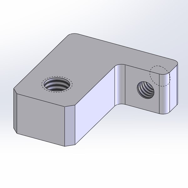
CYL LOCK PLATE PL, 3/4 G40.21 44W

492116-00

Availability:
Hartland No
Cambridge No
Blackfalds No
Lawrenceburg No
Total No

Parts List