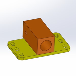
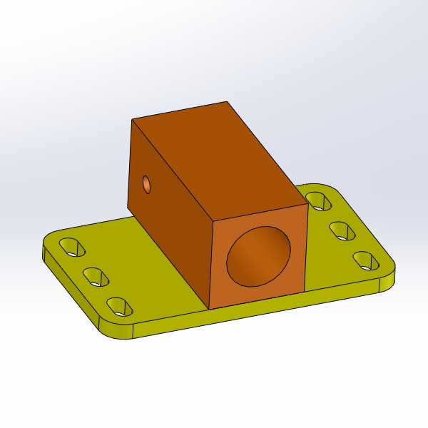
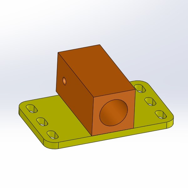
AXLE MOUNT ASSY FOR WALKING BEAM

475512-00

Beschikbaarheid:
Hartland No
Cambridge No
Blackfalds No
Lawrenceburg No
Total No

Parts List