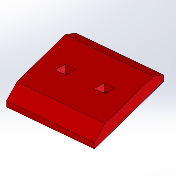
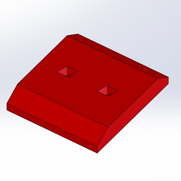
CAT SEGMENT RH/ 107-8583

107-8583

Please contact your local equipment dealer to purchase this part.

 

 

Find a Dealer