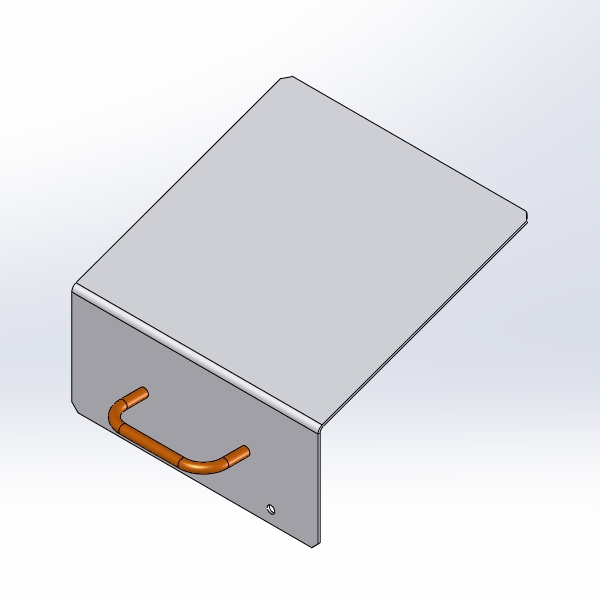
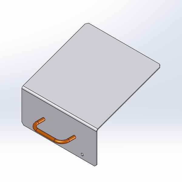
CENTRE COVER ASSY

507062-00

Disponibilitate:
Hartland No
Cambridge No
Blackfalds No
Lawrenceburg No
Total No

Parts List