登录
Home
Attachment Quotes
登录
Toggle navigation
Home
Attachment Quotes
Search by part number or serial number
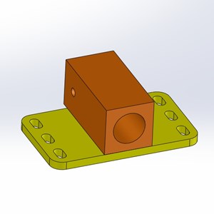
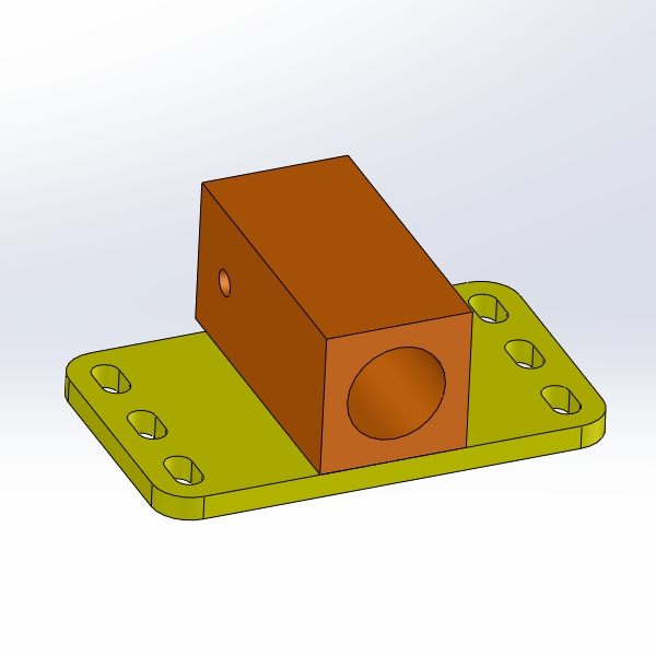
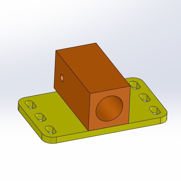
AXLE MOUNT ASSY FOR WALKING BEAM
AXLE MOUNT ASSY FOR WALKING BEAM
475512-00
可售性:
Hartland
No
Cambridge
No
Blackfalds
No
Lawrenceburg
No
Total
No
, 475725-00 - (6)
, 475725-00 - (6)
Parts List
Your session has been timed out, please login again