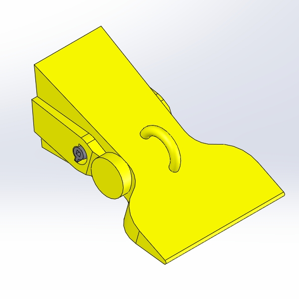
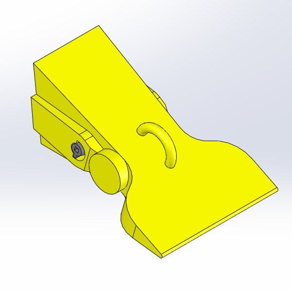
CAT TOOTH, 368-3790 (ADV150)

368-3790

Please contact your local equipment dealer to purchase this part.

 

 

Find a Dealer