登录
Home
Attachment Quotes
登录
Toggle navigation
Home
Attachment Quotes
Search by part number or serial number
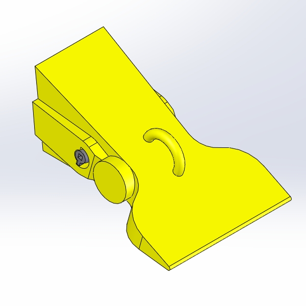
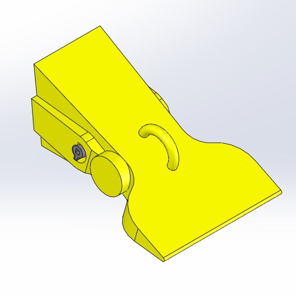
CAT TOOTH, 368-3790 (ADV150)
CAT TOOTH, 368-3790 (ADV150)
368-3790
Please contact your local equipment dealer to purchase this part.
Find a Dealer
Your session has been timed out, please login again